云南铜业23亿元关联收购:定增发行价大幅折价 合规不合理?|并购谈 出品:新浪财经上市公司研究院 作者:IPO再融资组/郑权 近日,云南铜业更新收购草案,拟通过发行股份的方式购买控股股东云南铜业(集团)有限公司(以下简称“云铜集团”)持有的凉山矿业股份有限公司40%股份。 交易完成后... 万盛科技2025-12-1042 阅读0 评论
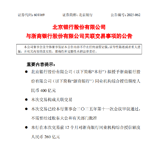
北京银行:拟向浙商银行授予400亿元同业机构综合授信额度 12月9日金融一线消息,北京银行发布关联交易公告,宣布拟授予浙商银行股份有限公司(下称“浙商银行”)同业机构综合授信额度人民币400亿元,该交易构成关联交易且已获本行董事会审议通过。 公告显示,上述授信方案已于202... 万盛科技2025-12-1046 阅读0 评论
特朗普称是否立即降息将是新任美联储主席的试金石 美国总统唐纳德·特朗普暗示,他将根据新任美联储主席是否立即采取降息措施来评判其表现。 特朗普接受Politico采访时被问及,快速降息是否会成为由他亲自挑选的美联储主席的试金石时,特朗普回答“是的”。 在周二发布的采... 万盛科技2025-12-0943 阅读0 评论
12月初始,玉米市场“冷热不均” 卓创资讯玉米市场分析师甄亚男 【导语】进入12月份,玉米市场价格强势呈现,体现在基层农户惜售、盘面上涨、刚需支持市场成交等等,不过卓创资讯监测发现市场实际表现并不一致,存在一定的“冷热不均”。卓创资讯认为短期的情绪高... 万盛科技2025-12-0945 阅读0 评论
均瑶集团王均豪谈造车新势力:很多人造车就为募集资本,然后准备跑路 专题:2025中国企业竞争力年会 “2025中国企业竞争力年会”于12月9日至10日在北京举行,均瑶集团党委书记、总裁,均瑶健康董事长王均豪 在演讲中表示,最近也在造车,做了商业模式的创新。 谈到现在的造车新势力,王... 万盛科技2025-12-0950 阅读0 评论
华安基金:硅光模块加速演进!创业板50指数上周涨2.58% 行情回顾及主要观点: 上周A股市场整体呈现上涨趋势,主要指数普遍上涨:沪深300涨1.28%,中证500涨0.94%,中证1000涨0.11%,创业板50涨2.58%,科创50跌0.08%。交易面,A股市场上周日均成... 万盛科技2025-12-0945 阅读0 评论
酒价内参12月9日价格发布,青花郎较昨日持平 新浪财经“酒价内参”重磅上线 知名白酒真实市场价尽在掌握 新浪财经“酒价内参”在过去24小时收集的数据显示,中国白酒市场十大单品的终端零售均价周二呈现企稳整理态势。如果十大单品各取一瓶整体打包售卖,今日总售价为916... 万盛科技2025-12-0945 阅读0 评论
克里姆林宫:印度将在对自身有利的情况下继续购买俄罗斯石油 克里姆林宫周一表示,印度将继续在对自身有利的情况下采购俄罗斯石油,以保障自身经济利益。美国总统特朗普 8 月份将印度商品的关税提高了一倍,达到 50%,作为对印度购买俄罗斯石油的惩罚。俄罗斯总统普京上周访问新德里时提... 万盛科技2025-12-0946 阅读0 评论
曲周县小付纸制品店(个体工商户)成立 注册资本1万人民币 天眼查App显示,近日,曲周县小付纸制品店(个体工商户)成立,法定代表人为付贵莎,注册资本1万人民币,经营范围为一般项目:纸制品销售;日用品销售;日用百货销售(除依法须经批准的项目外,凭营业执照依法自主开展经营活动)... 万盛科技2025-12-0949 阅读0 评论